.
首页
公司概况
信息公示
新闻动态
党的建设
企业文化
人才发展
联系我们
主页
>
集团子公司
>
赤壁市土地整理开发有限公司
>
信息公示
>
公司概况
信息公示
新闻动态
党的建设
企业文化
人才发展
联系我们
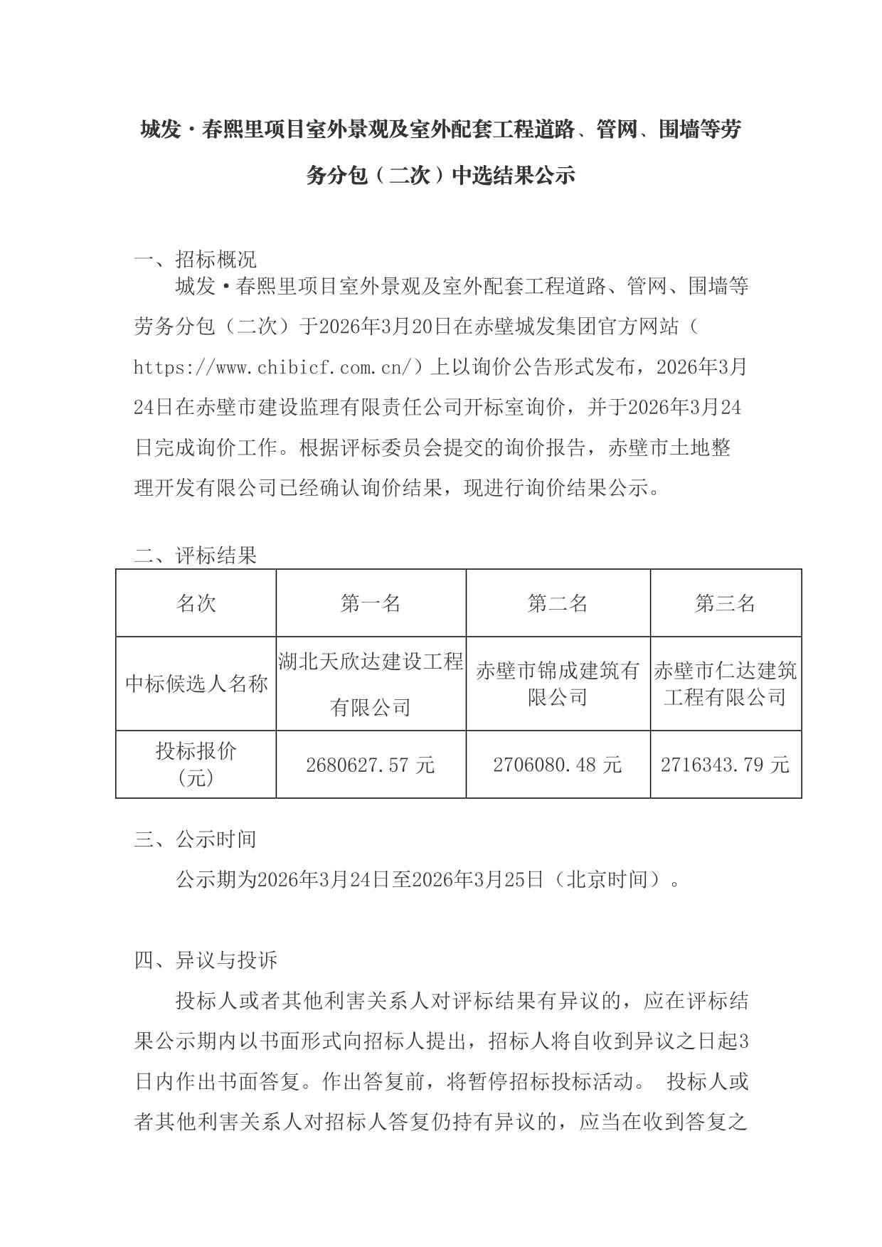
城发·春熙里项目室外景观及室外配套工程道路、管网、围墙等劳务分包(二次)成交公示
信息来源:未知 发布时间:2026-03-24 15:00 阅读量:
上一篇:
城发·春熙里项目室外景观及室外配套工程道路、管网、围墙等劳务分包(二次)
下一篇:
城发·春熙里项目室外景观及室外配套工程土石方分项工程询价公告